趋势洞察 | 法律服务行业的“合纵连横”
来源:智行合咨询公众号
|
作者:智行合
|
发布时间: 2020-09-11
|
1091 次浏览
|
🔊 点击朗读正文
❚❚
▶
|
分享到:
中国法律服务行业经过四十年的快速发展,进入了一个更加波澜壮阔的快速成长期。这个时期往往会呈现出“春秋战国时代”的特点,律所不断地拆散、重组、转型,各地兼并整合事例此起彼伏,合纵连横的态势非常显著。
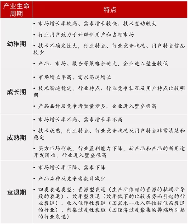
产业生命周期理论显示,一个行业的发展通常会分为“幼稚期”、“成长期”、“成熟期”、“衰退期”四个阶段。
智行合认为,中国法律服务行业经过四十年的快速发展,进入了一个更加波澜壮阔的快速成长期。这个时期往往会呈现出“春秋战国时代”的特点,律所不断地拆散、重组、转型,各地兼并整合事例此起彼伏,合纵连横的态势非常显著。
.jpeg)
据报道,2020年5月至今,国内已有多家律所兼并整合:
1.申浩与业盈、汇臻分别签订合并协议:2020年5月,上海申浩律师事务所与上海业盈律师事务所正式签订两所合并协议。双方将在多个领域相互融合,携手并进。2020年6月,上海申浩律师事务所主任田庭峰律师与上海汇臻律师事务所主任陈敏涛律师正式签订两所合并协议。2.润川所加入沪师精品所联盟:2020年6月,沪师宣布北京润川律师事务所加入沪师精品所联盟。这是沪师精品所联盟的第7位伙伴,也是沪师与北京地区精品所的首次联盟。3.河南新律、山东豪才、山东治恒、河北吴春江律所加入瀛和平台:2020年7月,河南新律律师事务所正式加入瀛和律师机构。位于济南市的山东豪才律师事务所正式加入瀛和律师机构,成为瀛和在山东省的成员之一。山东治恒律师事务所加入瀛和律师机构,成为瀛和平台在山东十二家律所的成员之一。2020年8月,位于唐山市迁安的河北吴春江律师事务所正式加入瀛和律师机构,成为瀛和河北十家律所之一。4. 辽宁恒敬律师事务所整体加入段和段沈阳办公室:2020年7月,段和段沈阳办公室创始合伙人高戟、辽宁恒敬律师事务所主任胡旻华共同签署合并协议,恒敬所人员整体调入段和段。合并后的段和段沈阳办公室将拥有专职和兼职律师、实习律师55名,律师助理、行政人员20人,其中博士1人、硕士24人,8名仲裁员。5.卓纬加盟Alliott Group:2020年5月,总部位于北京的精品所卓纬律师事务所正式加盟Alliott Group,成为该联盟的第一家中国大陆律所成员。
在合纵连横频发的态势下,规模化是律所发展绕不开的话题。“做小而美,还是做大而全、做大而强?”,很多中小律所主任在苦苦寻求这个问题的答案,更在发展自我品牌还是嫁接大所的十字路口徘徊不决。
智行合认为,规模本身并未回答发展的本质,它是实现律所发展目的的一种手段。手段的选择,必须以目的为先。只要匹配自身的发展目的,小而美、适度规模化、大型规模化、巨型平台化,都是合适的选择。在回答要不要规模化之前,首先要回答两个更本质的问题:想成就事业——一个可持续发展的优秀组织(大中型组织)这里所说的战略定位,是指在目标受众心智中与众不同的角色。定位不同,需要匹配的核心能力和资源要求是完全不同的。小而美,更适合单一业务领域最佳的战略定位。例如,最懂金融风险的专家、能源环境领域最懂行的超一流律所。规模化,适合的战略定位更宽泛。例如,全方位法律服务的最佳伙伴、极致服务和专业标杆。